Sertifikasi Profesi Simulasi LSP JASA KONSTRUKSI INTAKINDO

Hubungi Kami di 02157953184 dan dapatkan layanan sertifikasi dari kami.

Hubungi Kami

Skema Sertifikasi Simulasi LSP JASA KONSTRUKSI INTAKINDO

Kami memiliki 1 Skema Kompetensi yang kami sediakan pada sertifikasi profesi di Simulasi LSP JASA KONSTRUKSI INTAKINDO.

Infografis

Statistik Simulasi LSP JASA KONSTRUKSI INTAKINDO

Pencapaian Simulasi LSP JASA KONSTRUKSI INTAKINDO dalam angka.

Asesor Kami

Anggota Tim Asesor Simulasi LSP JASA KONSTRUKSI INTAKINDO

Tim kami terdiri dari Asesor Profesional yang terdiri dari Profesor, Doktor dan Tenaga Ahli pada bidangnya.

Ririn Irawati

Asesor

Ir. Hasan Husaini, MT.

Asesor

Ujang Hasan

Asesor
Foto Sumardiyanto, ST., MT.

Sumardiyanto, ST., MT.

Asesor

Info Terkini

Alur Banding Asesmen
Komitmen Manajemen

h3KOMITMEN MANAJEMEN KETIDAKBERPIHAKAN/h3 br / Ketua LSP Jasa Konstruksi Intakindo beserta seluruh personil berkomitmen bahwa dalam melaksanakan t...
Selengkapnya >>

Alur Sertifikasi LSP Jasa Konstruksi Intakindo
Visi dan Misi

VISI br / Lembaga sertifikasi profesi yang mampu menjamin mutu kinerja untuk tenaga ahli Jasa Konstruksi yang memiliki kompetensi dan i...
Selengkapnya >>

Persyaratan Permohonan SKK
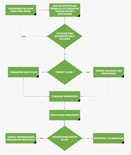
Proses Keluhan
Fungsi dan Tujuan

h3FUNGSI & TUJUAN/h3 1. Terciptanya Lembaga Sertifikasi Profesi Jasa Konstruksi Intakindo dengan Standar Nasional. 2. Terciptanya Lembaga Se...
Selengkapnya >>

Jadwal Asesmen Terkini

Agenda/ jadwal penyelenggaraan uji kompetensi Simulasi LSP JASA KONSTRUKSI INTAKINDO yang dapat anda ikuti dapat dilihat pada data sebagai berikut.

UK-409 Intakindo ATBG1 (April-1)
Ahli Muda Teknik Bangunan Gedung
06 April 2026 sd. 06 April 2026 Pukul 10.00

TUK Sewaktu INTAKINDO
Jl. Danau Toba No.103, RT.10/RW.3

UK-408 Kaltim ATJL3
Ahli Utama Teknik Jalan
11 Juni 2025 sd. 11 Juni 2025 Pukul 09.00

TUK Sewaktu INTAKINDO Kaltim
JL. KLENGKENG NO. 1 RT.08 (VOORFO) KEL. GUNUNG KELUA KEC. SAMARINDA ULU

UK-408 Kaltim ATJL2
Ahli Madya Teknik Jalan
11 Juni 2025 sd. 11 Juni 2025 Pukul 09.00

TUK Sewaktu INTAKINDO Kaltim
JL. KLENGKENG NO. 1 RT.08 (VOORFO) KEL. GUNUNG KELUA KEC. SAMARINDA ULU

UK-407 Sumbar ATBG1
Ahli Muda Teknik Bangunan Gedung
07 Juni 2025 sd. 07 Juni 2025 Pukul 09.00

TUK Sewaktu INTAKINDO Sumbar
Jl Jayapura II No. 10 Asratek RT 01/RW 01 Kel. Ulak Karang Selatan. Kec. Padang Utara, Kota Padang

UK-406 RIAU ATSDA1
Ahli Muda Bidang Keahlian Teknik Sumber Daya Air
24 Mei 2025 sd. 24 Mei 2025 Pukul 09.00

TUK Sewaktu INTAKINDO Riau
JL. JENDRAL SUDIRMAN KOMPLEK SIMPANG TIGA BUSINESS CENTRE BLOK B NO. 6-7 PEKANBARU

UK-402 DKI Jakarta ATJM1
Ahli Muda Teknik Jembatan
22 Mei 2025 sd. 22 Mei 2025 Pukul 09.30

TUK Sewaktu INTAKINDO DKI Jakarta
Jl. Pertani No. 7 Duren Tiga

UK-403 DKI Jakarta ATBG1
Ahli Muda Teknik Bangunan Gedung
22 Mei 2025 sd. 22 Mei 2025 Pukul 09.30

TUK Sewaktu INTAKINDO DKI Jakarta
Jl. Pertani No. 7 Duren Tiga

UK-404 Dki Jakarta ATBG
Ahli Teknik Bangunan Gedung
22 Mei 2025 sd. 22 Mei 2025 Pukul 09.30

TUK Sewaktu INTAKINDO DKI Jakarta
Jl. Pertani No. 7 Duren Tiga

UK-405 KALTIM ATSDA2
Ahli Madya Bidang Keahlian Teknik Sumber Daya Air
22 Mei 2025 sd. 22 Mei 2025 Pukul 09.00

TUK Sewaktu INTAKINDO Kaltim
JL. KLENGKENG NO. 1 RT.08 (VOORFO) KEL. GUNUNG KELUA KEC. SAMARINDA ULU

UK-404 Dki Jakarta ATBG
Ahli Teknik Bangunan Gedung
22 Mei 2025 sd. 22 Mei 2025 Pukul 09.00

TUK Sewaktu INTAKINDO DKI Jakarta
Jl. Pertani No. 7 Duren Tiga